This website requires JavaScript.
Explore
Help
Register
Sign in
smokephil
/
paperless-ngx
Watch
1
Star
0
Fork
You've already forked paperless-ngx
0
mirror of
https://github.com/paperless-ngx/paperless-ngx.git
synced
2026-01-02 19:49:45 +01:00
Code
Issues
Projects
Releases
Packages
Wiki
Activity
a96ecd673b
paperless-ngx
/
docs
/
_static
/
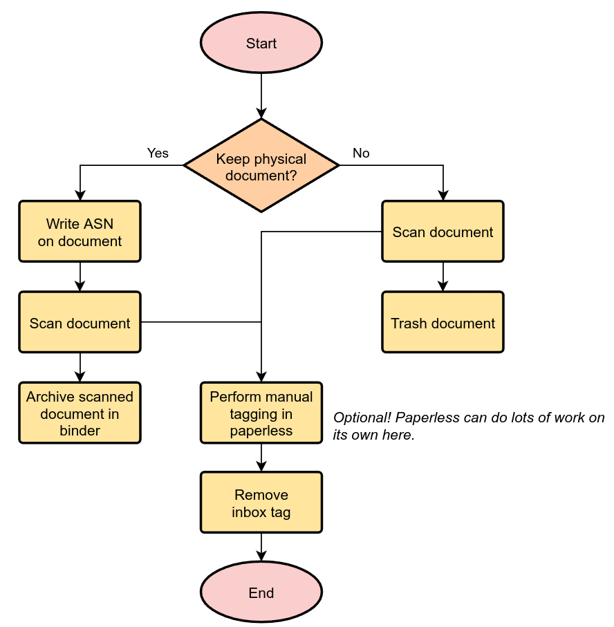
recommended_workflow.png
Jonas Winkler
e05f5fd583
docs
2020-11-17 18:11:53 +01:00
67 KiB
888x907px
Raw
History